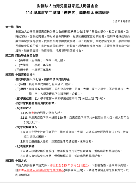
【獎學金】財團法人台灣兒童暨家庭扶助基金會114-2「韌世代」獎助學金
詳如附件,請自行參閱。
同學如欲申請,敬請備妥相關文件,自行郵寄。
聯絡方式:家扶基金會網站 https://www.ccf.org.tw/
寄件地址:申請人戶籍所在地之家扶中心。各地家扶中心一覽表請參閱【申請辦法】第三頁。
申請日期:自即日起至115/3/13(五)止。以郵戳為憑,逾期概不受理。
瀏覽數:
詳如附件,請自行參閱。
同學如欲申請,敬請備妥相關文件,自行郵寄。
聯絡方式:家扶基金會網站 https://www.ccf.org.tw/
寄件地址:申請人戶籍所在地之家扶中心。各地家扶中心一覽表請參閱【申請辦法】第三頁。
申請日期:自即日起至115/3/13(五)止。以郵戳為憑,逾期概不受理。