跳到主要內容區
您的瀏覽器不支援JavaScript功能,若網頁功能無法正常使用時,請開啟瀏覽器JavaScript狀態
臺中市立大甲高級中等學校
漢堡鈕選單
網站導覽
尋訪甲中
尋訪甲中
・地理位置
・網站導覽
・校園配置
・內線分機
・相關報導
行政單位
校長室
教務處
學務處
總務處
實習處
圖書館
輔導室
人事室
會計室
教官室
教學資源
綜高專區
教學單位
招生資訊
協力單位
協力單位
・家長會
・教師會
・校友會
・員生社
・退休聯誼會
學生專區
新生專區
社團選填系統(另開新視窗)
館藏查詢(另開新視窗)
學生園地
新校務系統(另開新視窗)
學習歷程檔案系統(另開新視窗)
教職員工
・登出
・帳戶管理
・會員登入
・網站搜尋
甲中行事曆
處室分機
校園郵件系統
學習歷程檔案系統(另開新視窗)
差勤系統(另開新視窗)
平板借用班級登記(另開新視窗)
教室廣播系統
館藏查詢(限校內用、另開新視窗)
公文整合資訊系統(另開新視窗)
校務基金
教師專區
甲中傷病服務系統
場次預約(另開新視窗)
新校務系統(另開新視窗)
:::
首頁
學生/家長
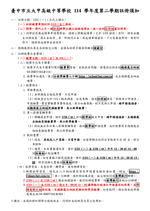
【註冊】114-2註冊須知(重要公告,請詳加參閱)
114-2註冊須知
114-2註冊須知
奉校長核可後公告,如附件,請詳加參閱。
紙本亦將於開學日:
115/02/23(一)
當天發放。
114-2註冊須知.pdf
瀏覽數:
登入成功
Close (Esc)
Share
Toggle fullscreen
Zoom in/out
Previous (arrow left)
Next (arrow right)